昔日岳阳首富,即将喜提第二个 IPO。
9 月 17 日,苏州汇川联合动力系统股份有限公司(下称 " 联合动力 ")公布网上申购情况及中签率显示,本次公开发行股份数量为 28,857.4910 万股,发行价 12.48 元 / 股。
由于网上初步有效申购倍数高于 100 倍,发行人启动回拨机制。回拨后本次网上定价发行的最终中签率为 0.0328174062%,中签号码共有 162,256 个,每号可认购 500 股,申购倍数为 3,047.16343 倍,引发市场热捧。
联合动力,这家从工业自动化巨头汇川技术分拆出来的新能源车动力系统企业,凭借在电控和电机领域第三方供应商双第一的市场地位,成为了投资者追逐的焦点。
华为系大佬的二次创业
联合动力的故事,始于一位湖南岳阳人——朱兴明。
1967 年出生的朱兴明,早年在东北重型机械学院(现燕山大学)学习,后以专业第一的成绩被保送攻读该校研究生。毕业后,朱兴明被分配到深圳一家小型电机厂工作。当时华为开始布局电机电控领域,朱兴明看准机会加入华为电气(后更名 " 安圣电气 "),很快成长为高级工程师。
2001 年,安圣电气被美国艾默生集团以 7.5 亿美元的价格收购,成为当时国内最大的并购案。
2003 年,朱兴明携手 18 位前同事共同创立汇川技术,故此又有 " 小华为 " 之称。从一款通用型电梯电机变频器起家,汇川逐渐崛起为自动控制技术龙头。2010 年,公司成功登陆深交所创业板。
联合动力原是汇川技术的一个下属部门。早在 2009 年,电动 业还处于萌芽阶段时,汇川技术就成立新能源事业部门,此后将其独立,联合动力由此诞生。
2021 年,汇川技术将新能源 业务相关资产全部划转至联合动力,实现账目和业务的完全独立,最终决定分拆上市。

图片来源:汇川技术公告
分拆上市背后,是一对父女的财富故事。
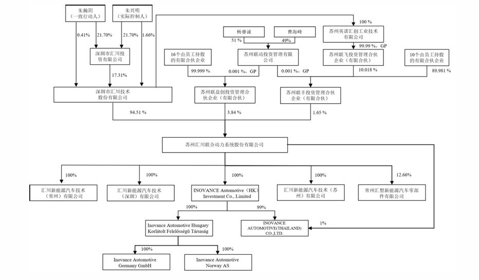
2021 年,朱兴明与女儿朱瀚玥签署《赠与协议》,将其直接持有的汇川技术股票 20602113 股(占公司总股本比例 0.76%),以及深圳市汇川投资有限公司(下称 " 汇川投资 ")21.7029% 股权的全部财产权益,无偿赠与给朱瀚玥。完成赠与后双方为一致行动人。
天眼查显示,前述汇川投资 21.7029% 股权已于 2022 年完成过户登记。相应的股份赠与,朱兴明分别于 2024 年 12 月、2025 年 9 月以大宗交易方式,向朱瀚玥转让公司股份 11,000,000 股、9,602,113 股,内部转让均价为 62.06 元 / 股、80.14 元 / 股。

据招股书显示,IPO 前,汇川技术拥有联合动力 94.51% 的股份,而朱兴明父女合计控制汇川技术 19.38% 股份对应的表决权,既是汇川技术的实控人,亦为联合动力的实控人。
图片来源:联合动力招股书
汇川技术上市后,朱兴明的身家也水涨船高,过去十余年里连番登上《胡润百富榜》,一度问鼎岳阳首富。
截至 9 月 18 日收盘,汇川技术收盘价为 82.60/ 股,总市值为 2227.81 亿元。按照直接持股比例算,朱兴明父女的持股市值约为 46 亿元。
如今,这对父女即将迎来一个超级 IPO。招股书显示,联合动力计划募资 48.57 亿元。有机构测算,其估值至少可达 194.28 亿元,最高估值有望达到 485.7 亿元。

作为承载汇川技术新能源 业务梦想的联合动力,业绩增长堪称惊人。
招股书显示,2022 年至 2024 年,公司实现营收 50.27 亿元、93.65 亿元、161.78 亿元;归母净利润 -1.8 亿、1.86 亿元、9.36 亿元。

另据业绩预告显示,2025 年 1-9 月,联合动力实现营收同比增长 30.62%-44.61%,达到 140 亿 -155 亿元;归母净利润同比增长 31.05%-57.26%,达到 7.5 亿 -9 亿元。
这样的业绩,放在业内处于何种水平?据可比公司精进电动、巨一科技、英搏尔和威迈斯的经营情况显示,2024 年,这四家公司的营收和净利润平均值分别为 34 亿元、0.17 亿元。对比前述联合动力的相关数据可见,均远超平均值。


据 NE 时代统计,2024 年,在中国新能源乘用车市场中,公司电控产品、电机产品、驱动总成产品和车载充电机产品市场份额分别约为 10.7%、10.5%、6.3% 和 4.5%,在第三方供应商中排名分别位列第一(总排名第二)、第一(总排名第二)、第四和第八。
市场份额之外,从联合动力下游的客户服务名单来看,也足见其实力。
据公开数据显示,联合动力为超过 40 家整车企业、超过 170 个车型提供动力系统解决方案。
客户名单中,既有理想、小米等造车新势力,也有广汽、奇瑞、长安、吉利、东风等民族 品牌,还有沃尔沃、Stellantis、大众、奥迪、保时捷、捷豹路虎等国际主流车企。
尤其是理想,成为公司业绩暴涨的 " 关键先生 "。
招股书显示,2022 年至 2024 年,联合动力对前五大客户合计销售金额为 36.1 亿元、71.2 亿元和 109.7 亿元,占总营收比例为 71.73%、76.03% 和 67.81%。其中,理想贡献收入占总营收比例为 29.01%、19.93%、34.69%,分别是公司的第一大、第二大和第一大客户。
拥抱大客户虽能带来业绩上的高增长,但也隐藏着风险。
2021 年至 2023 年,因威马 出现经营危机,联合动力累计计提坏账 3.3 亿元,其中 2023 年计提 2.15 亿元,对当期利润产生较大影响。
此外,源媒汇注意到,联合动力电驱系统的销售单价,从 2022 年时的 5160.72 元 / 台,下滑至 2024 年的 3764.39 元 / 台;相对应的,销量却从 2022 年的 89.85 万台,一路飙升至至 2024 年的 371.16 万台。这呈现出明显的 " 以价换量 " 策略。
第三方市场份额下滑
尽管联合动力业绩表现亮眼,但整个第三方供应商面临的市场环境正在发生变化。
数据显示,2021 年至 2024 年上半年,国内驱动总成由独立第三方供应的市场份额分别为 42.29%、38.1%、33.98%、32.34%,呈现走低态势。另外,国内新能源乘用车电机、电控等零部件由第三方供应的市场份额也有走低趋势。
第三方供应市场份额收缩背后,是主机厂加速自研自产。数据显示,2024 年,新能源 驱动总成、电机、电控、车载充电机主机厂自制比例分别达到 70.22%、50.47%、47.54%、32.76%。
例如联合动力前五大客户之一的广汽集团,便通过旗下广汽埃安控股成立锐湃动力科技有限公司,重点围绕 IDU 电驱系统进行自主研发及产业化,实现自主电驱研发、试制、试验和量产一体化。
2024 年,广汽集团自研自产的因湃电池、锐湃电驱等关键核心零部件均实现量产搭载。
类似的案例还有小米 ,其也已开始布局电机自研自产。小米 Su7 Ultra 搭载两台 V8s 和一台 V6s 电机,其中 V8s 完全由小米 自研自产,V6s 电机则由汇川与小米联合研发。
在动力系统产品性能与价格竞争加剧的市场环境中,联合动力不仅可能面临技术迭代滞后、规模效应不及预期带来的出清风险,还有可能因大客户实现自研自产而面临削单的风险。
针对依赖大客户以及主机厂加速自研自产等情况,源媒汇致函联合动力方面,截至发稿未获回复。
除此之外,联合动力还将面临下游主机厂因价格竞争传导而来的毛利率下滑风险。
据乘联会数据显示,我国新能源乘用车平均售价从 2023 年的 18.4 万元下降至 2024 年的 17.2 万元,2024 年 行业利润率自 2023 年的 5% 下滑至 4.3%。主机厂价格战导致产业链利润分配失衡,同时 " 增量不增利 " 的产业生态倒逼主机厂向上游传导成本压力,导致新能源 零部件供应商的盈利空间被挤压。
面对复杂的国内市场,联合动力也开始有意加速全球化布局。数据显示,公司海外市场拓展迅速,近三年境外收入年复合增长率接近 450%。
据招股书显示,联合动力在报告期内累计获得 12 个电源系统海外定点项目,覆盖欧洲、北美、日本、印度、东南亚市场,并于 2024 年在欧洲、东南亚市场新增 2 个电驱系统定点项目。
此外,公司在匈牙利、泰国等地进行海外产能布局的基础上,计划将其精益运营体系逐步扩大至全球网络。不过,在海外贸易摩擦不断的市场环境下,海外市场能否带来新的想象空间,还有待验证。
如今,虽然新能源 的 " 心脏 " 部件竞争从未停止,但联合动力的这场 IPO,已经为它在牌桌上争取了一个重要席位。
来源:源媒汇
